太行新闻网立足河北,覆盖全国,基本定位为“权威媒体,新闻网站”。
新浪微博
重点新闻 * 以人为本 * 关注民生
热门关键词:
名校名师
太行时评
惠农政策
民生关注
太行新闻
太行时评
农业农村
招商引资
生态环保
文化旅游
民生关注
教育
医药健康
精准扶贫
电力交通
法制
乡村振兴
民企先锋
全民阅读
视频
财经
房产楼市
餐饮美食
社会公益
网民之声
城市:
石家庄
承德
张家口
秦皇岛
唐山
廊坊
保定
沧州
衡水
邢台
邯郸
定州
辛集
雄安
正定
太行资讯
京津冀网事
更多
您的当前位置:
首页
>
太行新闻
>
省内新闻
>
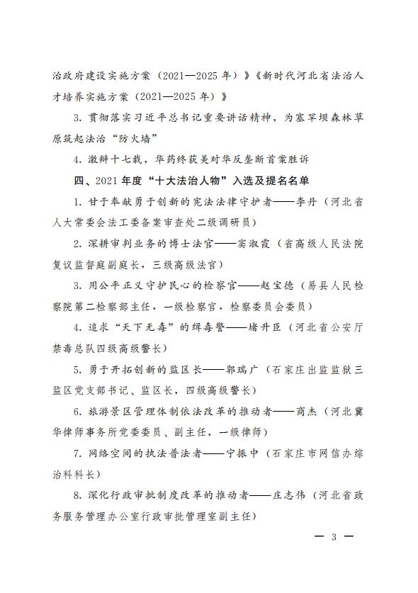
河北省2021年度“十大法治人物、十大法治事件、十大法治成果”推选结果
来源:
编辑: 王伟艺
时间:2022-01-21 15:41:46
责任编辑:王伟艺
上一篇:
六中全会精神在河北 | 晨光生物:创新通渠 让世界吃上“中国辣”
下一篇:
我省2021年度“法治三个十”推选结果揭晓
相关推荐:
最新资讯
中央保密办(国家保密局)发布保密公益宣传片与海报
张家口:纵深推进京津冀协同创新,科技成果转化跑出加速度
开局看“未来”② | 植入“基因密码” 细菌变身“人源蛋白制造机”
致谢“河北五超”,草根足球何以燃动燕赵?丨冀时新闻主播说
反响丨锚定雄安蓝图 勇担河北使命
订单旅行记·长图|一台机器人的中试跨越
越共中央总书记、国家主席苏林到雄安新区参访
“美丽河北”系列短视频丨武强年画⑩五路进财
京津走廊,幸福廊坊,奏响幸福协奏曲
“河北五超”现场观众累计47万人次 场均上座率超过95%
图片新闻
中央保密办(国家...
张家口:纵深推进...
开局看“未来”②...
致谢“河北五超”...
热门排行
【学习】关心关爱“新时代最可爱的人”,习近平总书记这样论述
倪岳峰在石家庄市走访慰问退役军人和优抚对象
长城视频 | 河北扬帆远航
冀时长图 | 8448.8公里!河北2022年农村公路建设成果丰硕
【学习】全民国防教育日 | 关于加强全民国防教育,习近平总书记这样论述
【喜迎二十大】把小事办好 把实事办实
河北省“网络文明家园”推选展示活动启动
【学习】建设网络文明,习近平总书记这样论述
撸起袖子加油干 ,自己填写成绩单,以实际行动迎接党的二十大胜利召开
【学习】重温习近平总书记承德考察时的殷殷嘱托