施划蓝白双色停车泊位 石家庄10个停车场夜间免费向市民开放
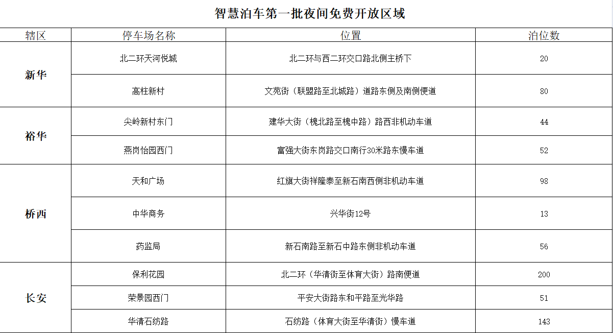
为落实市委、市政府决策部署,按照《石家庄市规范停车场管理工作方案》关于“对道路通行压力小、停车位需求量大的老旧小区和居民小区周边地段,实行白天收费,夜间(19:00-次日7:30)免费”的要求,市规范停车场管理工作领导小组办公室积极发动人大代表、政协委员、媒体记者全程参与,广开言路,充分听取社会各界、广大群众的意见,又仔细甄别、区别对待,在辩论互动中统一思想认识,确保在规范停车场管理工作中充分体现最广泛的民意,取得广大人民群众的关心、理解与支持。8月11日,石家庄智慧泊车公司首批选定10个停车场(名单附后),试点施划蓝白双色停车泊位,在这些蓝白双色标线的泊位停车,实行白天收费、晚间免费。

首批夜间免费的停车场,能够为广大市民提供近800个停车位。这些免费车场对外开放,是市委、市政府大力提倡和推动的一项惠民措施,既需要智慧泊车等企业的广泛参与,也需要广大市民的积极配合。在此提醒广大市民,入场停车时,要严格遵守交通法规关于停车的管理规定,有序停车、规范停车,服从停车场管理人员的指挥,按时停放、提前驶离,以方便更多市民选择停放。

后续,我市还将继续深挖资源,增加停车供给,结合民情民意,继续推进规范停车管理,适时发布多波次各项便民利民举措。

相关推荐:








